Registro e Publicação de Reuniões e Audiências na Agenda de Compromissos
Registro e Publicação de Reuniões e Audiências na Agenda de Compromissos
Explicação resumida
Abordaremos, neste item, os compromissos que o Decreto nº 10.889/2021 classifica como Audiência e Reunião, porque o e-Agendas auxilia de forma ativa o usuário a fazer o devido enquadramento do registro no Sistema.
Abordaremos, neste item, os compromissos que o Decreto nº 10.889/2021 classifica como Audiência e Reunião, porque o e-Agendas auxilia de forma ativa o usuário a fazer o devido enquadramento do registro no Sistema.
- AUDIÊNCIA – compromisso presencial ou virtual entre Agente Público e Agente Privado em que haja representação privada de interesses, e
- REUNIÃO – encontro de trabalho entre o Agente Público e uma ou mais pessoas externas ao órgão ou à entidade em que atue, em que NÃO haja representação privada de interesses.
Diferença entre audiência e reunião
Um compromisso será classificado pelo Sistema como audiência se envolver a participação de pelo menos um Agente Privado com o objetivo da representação privada de interesses.
A “representação privada de interesses”, conhecida informalmente como “lobby”, é a interação destinada a influenciar processo decisório da Administração Pública com relação a um dos seguintes propósitos:
- formulação, implementação ou avaliação de estratégia de governo ou de política pública, ou atividades a elas correlatas;
- edição, revogação ou alteração de ato normativo;
- planejamento de licitações e contratos; e
- edição, alteração ou revogação de ato administrativo.
É importante destacar que apenas os cenários descritos acima caracterizam uma audiência. Além disso, a “audiência” é um tipo de compromisso diferente da “audiência pública”, também registrada no e-Agendas. Deve-se manter a atenção para não os confundir.
Portanto, a representação privada de interesses acontece quando uma pessoa, empresa, associação ou outro grupo entra em contato com um agente público com o objetivo de influenciar uma decisão do governo para atender a interesses próprios ou de terceiros.
Por exemplo:
- Uma empresa conversa com um servidor do governo para tentar mudar uma regra que afeta seus negócios.
- Um sindicato se reúne com um ministério para tentar incluir uma categoria profissional em uma nova política pública.
Essa atuação é legítima (não é crime), mas precisa ser transparente e registrada, para garantir que o interesse público não seja prejudicado por pressões privadas.
A reunião, por sua vez, pode ocorrer entre agentes públicos de diferentes órgãos ou entidades, de diferentes Poderes, envolvendo também servidores estaduais ou municipais, ou até mesmo representantes de governos estrangeiros e organismos internacionais. Mesmo que haja a participação de agentes privados, o compromisso poderá ser uma reunião, desde que não envolva a representação privada de interesses.
Veja abaixo um quadro exemplificativo para entender o que é e o que não é representação privada de interesses, conforme o Decreto nº 10.889/2021:
| É representação privada de interesses | Não é representação privada de interesses |
| Um escritório de advocacia conversa com um gestor público para alterar um ato administrativo. | Um advogado atua em um processo administrativo defendendo um cliente. |
| Uma associação se reúne com um Ministério para influenciar a formulação de uma política pública. | Um técnico da área privada envia uma opinião técnica solicitada por um órgão público. |
| Uma empresa participa de discussões com servidores públicos sobre o planejamento de licitação. | Uma empresa pública oferece serviços a um cliente no mercado, como os Correios ou a Caixa Econômica. |
| Uma ONG pressiona para revogar uma portaria que afeta o meio ambiente. | Um cidadão solicita acesso à informação com base na Lei de Acesso à Informação (Lei nº 12.527/2011)). |
| Uma empresa solicita a mudança de uma norma que regula seu setor. | Um cidadão entra com uma reclamação na ouvidoria sobre um serviço público. |
| Uma entidade comparece a uma reunião com o governo para sugerir mudanças em políticas públicas. | Um cidadão participa de uma reunião apenas como ouvinte, sem tentar influenciar decisões. |
| Um encontro casual entre o agente público e o cidadão em um evento, em que na ocasião haja intenção de influenciar decisões da administração pública. | Um encontro casual entre servidor público e cidadão em evento social, sem intenção de influenciar decisões. |
| Um cidadão se reúne com um vereador ou deputado para pedir alteração em uma lei que o beneficie diretamente. | Um cidadão participa de uma audiência pública para ouvir propostas de mudanças na lei. |
| Um morador pressiona o governo por mudança no zoneamento do bairro. | Um morador protocola um pedido formal de informação sobre o plano diretor da cidade. |
| Um cidadão busca um gestor público para tentar barrar uma obra pública que afetaria sua propriedade. | Um cidadão apresenta um pedido de certidão. |
| Um grupo de cidadãos se encontra com um agente público para influenciar a alocação de verbas para seu bairro. | Um cidadão solicita ao governo uma certidão de comparecimento a uma sessão pública. |
| Um cidadão com interesses econômicos próprios tenta convencer um servidor a alterar um regulamento técnico. | Um cidadão envia documentos em resposta a uma exigência da prefeitura sobre seu imóvel. |
Em suma, a identificação do compromisso como uma reunião ou como uma audiência é feita a partir dos tipos de participantes (uma audiência necessariamente deve ter ao menos um agente privado) e do objetivo do compromisso (uma audiência tem representação privada de interesses). Como demonstraremos no passo a passo seguinte, a partir da resposta a algumas perguntas do formulário de registro no e-Agendas, o próprio Sistema indica em qual tipo de compromisso a ocasião se enquadra.
Passo a passo: Registro de reunião ou audiência

Clique no menu “Compromissos” no canto superior esquerdo da tela (Figura 39). Na tela que é gerada, você verá uma tabela com a listagem de todos os compromissos registrados na agenda do usuário.
Para realizar um novo registro:
a. Clique no menu “Compromissos” no canto superior esquerdo da tela (Figura 39). Na tela que é gerada, você verá uma tabela com a listagem de todos os compromissos registrados na agenda do usuário.
b. Clique no botão “+ Registrar compromisso” (Figura 39);
c. Na tela inicial do formulário de registro, selecione o tipo de compromisso “Reunião ou Audiência” (Figura 42);
d. Preencha o campo ‘Assunto’ de forma clara e objetiva, para que o cidadão compreenda facilmente o tema tratado (Figura 43):
- Se a forma de realização for “Virtual”, informe a data e os horários de início e término;
- Se for “Presencial” ou “Híbrida”, além da data e horários, informe também o local da realização: país, estado e cidade;
e. Responda à pergunta “Compromisso realizado em viagem com recebimento de hospitalidade paga por agente privado?”. Essa pergunta será exibida após o preenchimento da data (Figura 43);
- Se a resposta for “Sim”, selecione a viagem relacionada no campo indicado. Caso ainda não tenha cadastrado a viagem, clique em “Ainda não cadastrei minha viagem” para ser redirecionado ao formulário de cadastro. Após registrar a viagem, retorne ao menu “Compromissos”, localize o rascunho salvo e continue o preenchimento;
- Se a resposta for “Não”, prossiga para o próximo passo;
f. Clique em “Salvar e complementar informações”. Observe que novos campos serão exibidos. (Figura 44);
g. É possível salvar o rascunho, ou continuar o preenchimento do formulário.




Adicionando participante - Agente Público Obrigado (APO):
Utilize esta opção para incluir os Agentes Públicos Obrigados Titulares registrados no e-Agendas que participaram do compromisso, assim como seus substitutos, desde que a participação tenha ocorrido durante o período de substituição informado no sistema. Ao adicionar o APO por meio desta opção, o compromisso será automaticamente compartilhado com ele assim que estiver na situação 'Publicado'.
a. Clique no botão “Adicionar Agente Público Obrigado”;
b. Digite o nome do APO. O sistema exibirá uma lista de resultados correspondentes;
c. Selecione o APO desejado na lista (Figura 45).

Adicionando outros participantes:
a. Clique no botão “Adicionar outros participantes” para incluir os demais envolvidos no compromisso, como: outros agentes públicos, agentes privados e representantes de organismos internacionais, governos estrangeiros ou blocos econômicos (Figura 46);
b. Em seguida, selecione o tipo de participante: agente público, agente privado ou representante de organismo internacional/governo estrangeiro/bloco econômico (Figura 46).

Atenção: É possível salvar um rascunho ou agendar o compromisso apenas com os nomes dos participantes. No entanto, para que a publicação seja realizada, todos os campos obrigatórios devem estar devidamente preenchidos.
Agente público:
Use esta opção para adicionar agentes públicos que não são classificados como Agentes Públicos Obrigados. Para o Sistema e-Agendas, os agentes públicos são pessoas que participam de um compromisso representando alguma instituição pública.
CUIDADO: o fato de uma pessoa ser servidor público NÃO significa que ela esteja atuando como um Agente Público. Ela pode participar de um compromisso representando uma ONG da qual é voluntária, o Sindicato da sua carreira, entre outros exemplos. Nesses casos, apesar de ser servidor público, a pessoa atuará como Agente PRIVADO.
Alguns exemplos de instituições públicas: Ministérios; Banco Central do Brasil; Advocacia-Geral da União; Órgãos Federais, Estaduais e Municipais; Secretarias Estaduais e Municipais; Tribunais; Procuradorias; Defensorias; Senado; Câmara dos Deputados; Câmara de Vereadores; Assembleias Legislativas; Universidades Públicas e Institutos Federais de Ensino; Agências Reguladoras; Polícias; Forças Armadas; Autarquias e Fundações Públicas (IBAMA, INSS, IPHAN, IBGE...); Presidência do Brasil, Governos dos Estados Brasileiros, Prefeituras Municipais do Brasil e demais instituições públicas.
ATENÇÃO: Partidos Políticos, Sistema "S" (SESI, SENAI, SENAC...) e Sindicatos são instituições privadas!
a. Digite o nome completo do participante. O sistema fará uma busca em sua base de dados e exibirá uma lista com nomes correspondentes. Verifique se o nome desejado aparece e selecione-o (Figura 47);
b. Caso o nome não esteja na lista, clique em “Adicionar: [Nome do participante]”, que aparecerá logo abaixo do nome digitado (Figura 48);
c. Em seguida, clique em “Complementar informações do participante” (Figura 49);
d. Verifique se as informações estão corretas e completas, como e-mail (opcional), cargo e órgão/entidade (Figura 49);
O preenchimento do e-mail é opcional, porém ao preenchê-lo, o participante receberá um link que possibilitará a realização do check-in no dia do compromisso, assim como o gerenciamento e a criação de perfis. Para mais informações sobre a atuação dos agentes públicos e check-in, consulte o Capítulo 15.
e. Preencha os dados necessários ou, se preferir, adicione o participante à lista e complemente as informações posteriormente (Figura 49).



Agente privado:
Utilize essa opção para adicionar os participantes privados do compromisso. Para o Sistema e-Agendas, os agentes privados são pessoas que participam de um compromisso representando alguma pessoa física ou jurídica de caráter privado.
Alguns exemplos de pessoas de caráter privado: Empresas; Indústrias; Organizações Não Governamentais (ONGs); Organizações da Sociedade Civil; Pessoas Físicas quaisquer; Multinacionais; SESI, SESC, SENAI, SENAC, SEBRAE e demais do Sistema "S"; Bancos Privados; Confederações e Federações; Sindicatos; Entidades de Classe; Comitês Privados; Escritórios de Advocacia; Associações; Grupos informais ou organizados (MST, MTST, Povos Indígenas, Movimento Negro, LGBTQIA+); Partidos Políticos; Faculdades Privadas, Hospitais Privados e demais instituições privadas.
a. Digite o nome completo do participante. O sistema realizará uma busca em suas bases de dados e apresentará uma lista com perfis correspondentes. Verifique cuidadosamente a lista sugerida e selecione o nome que corresponda à representação adequada. Ao selecionar uma das opções, os dados já cadastrados serão recuperados e preenchidos automaticamente nos campos correspondentes (Figura 50);
b. Se não encontrar o participante na lista, clique em “Adicionar: [Nome do participante]”, que aparecerá logo abaixo do nome digitado (Figura 51);
c. Informe o e-mail do participante. Esse campo é opcional, mas, se preenchido, permitirá que o participante receba um link para realizar o check-in no dia do compromisso, além de acessar funcionalidades de gerenciamento e criação de perfis;
Para mais informações sobre a atuação dos agentes privados e check-in, consulte o Capítulo 15.
d . Clique em “Complementar informações do participante” e confira se os dados estão corretos e completos. (Figura 52):
Atenção: É possível salvar um rascunho ou agendar o compromisso apenas com os nomes dos participantes. No entanto, para que a publicação seja realizada, todos os campos obrigatórios devem estar devidamente preenchidos.
- CPF/ Passaporte - Caso tenha adicionado um participante da lista sugerida, o documento aparecerá preenchido descaracterizado. Caso não tenha essa informação, será possível preencher posteriormente. Também é possível buscar novamente o nome do participante na lista sugerida após a criação de um perfil pelo agente privado;
- “Quem o agente privado representa?” - Indique quem está sendo representado no compromisso. Preencha com atenção, selecionando a categoria adequada:
- Pessoa Física - Interesse Próprio: quando o agente privado estiver atuando em nome próprio, ou seja, tratando de interesses pessoais. Por exemplo: um cidadão que solicita uma certidão para si ou busca defender um interesse individual;
- Pessoa Física – Outra Pessoa: quando o agente privado estiver representando outra(s) pessoa(s) física(s). Informe o nome e o CPF/Passaporte de cada representado. É possível adicionar mais de um representado usando o botão “Adicionar outra pessoa física”;
- Pessoa Jurídica – Empresa em que atua: quando o agente privado representar a empresa em que trabalha. É necessário preencher o CNPJ, o nome da empresa e o cargo ocupado;
- Pessoa Jurídica – Outra(s) Empresa(s): quando o agente privado representar empresa(s) diferentes da que trabalha. É possível adicionar várias empresas representadas para cada agente privado, através do botão “Adicionar outra empresa”. É necessário preencher o CNPJ e o nome de cada empresa representada;
- Entidade sem Personalidade Jurídica: quando o agente privado representar uma entidade sem personalidade jurídica. Por exemplo: representante de um condomínio. É possível adicionar várias entidades sem personalidade jurídica para cada agente privado, através do botão “Adicionar outra entidade”. É necessário preencher o nome da entidade e sua área de atuação;
e. Preencha todas as informações necessárias ou, se preferir, adicione o participante à lista e complemente os dados posteriormente (Figura 52).



Representante de Organismo Internacional/Governo Estrangeiro/Bloco Econômico
Utilize essa opção para adicionar representantes de organismos internacionais, governos estrangeiros ou blocos econômicos. Para o Sistema e-Agendas, esses representantes são participantes que atuam em nome de instituições ou governos estrangeiros em compromissos oficiais no Brasil. Eles se dividem em três categorias:
- Representantes de Organismos Internacionais: atuam em nome de instituições formadas por diversos países, sem vínculo com um governo específico. Exemplos: ONU, OMS, UNESCO, FMI, Banco Mundial, OCDE, OMC, PNUD, UNICEF, entre outros.
- Representantes de Governo Estrangeiro: participam representando oficialmente um país que não seja o Brasil, como embaixadores, diplomatas, cônsules, autoridades políticas ou militares de outras nações.
- Representantes de Bloco Econômico: representam blocos formados por acordos entre países, como MERCOSUL, União Europeia e BRICS.
a. Digite o nome completo do participante. O sistema buscará em sua base de dados os perfis que contenham o nome informado. Verifique cuidadosamente a lista sugerida para encontrar um nome com a representação correta, pois ao selecionar uma opção da lista, o sistema preencherá automaticamente os dados cadastrados (Figura 53);
b. Se não encontrar o participante na lista, clique em “Adicionar: [Nome do participante]”, que aparecerá logo abaixo do nome digitado (Figura 54);
c. Preencha o e-mail do participante. Embora o preenchimento seja opcional, ao informar o e-mail, o participante receberá um link para realizar o check-in no dia do compromisso, além de poder gerenciar e criar perfis de participação;
d. Clique em “Complementar informações do participante” e confira se as demais informações estão corretas e completas (Figura 55):
- CPF/ Passaporte - Caso tenha adicionado um participante da lista sugerida, o documento aparecerá preenchido descaracterizado. Caso essa informação não esteja disponível, ela pode ser preenchida posteriormente, ou, após o participante criar seu perfil, é possível buscá-lo novamente na lista para atualizar os dados;
- Cargo;
- Nome do organismo internacional/ governo estrangeiro/ bloco econômico.
e. Preencha todas as informações necessárias ou, se preferir, adicione o participante à lista e complemente os dados posteriormente (Figura 55).



Objetivos do compromisso – Se houver pelo menos um agente privado participando do compromisso, é necessário informar qual é o objetivo da participação.
Pense no ponto de vista desse participante: sobre qual assunto ele vai falar? Ele pretende apresentar propostas, sugestões ou ideias para ajudar na tomada de decisão da administração pública?
Se a resposta for sim, marque pelo menos uma das três primeiras opções:
- Ato administrativo ou normativo;
- Estratégia de governo ou política pública;
- Planejamento de licitações e contratos.
Somente marque a opção “Não haverá representação privada de interesses” se nenhum dos agentes privados participantes tiver intenção de influenciar a administração pública.
Escolha a opção que mais se encaixa com o tema tratado no compromisso. Se for necessário, é possível marcar mais de uma (Figura 56).
Informações Complementares – Esse campo é de preenchimento facultativo para a publicação. Nele, é importante explicar de forma clara e com detalhes o que será tratado durante o compromisso e quais são os objetivos das pessoas que vão participar, assim como demais observações sobre o compromisso. É importante observar que tudo que for escrito neste campo ficará visível na área de consulta pública. (Figura 57).
Exemplo:
Discussão de propostas de modernização do sistema de licitações públicas federais. O representante da associação do setor privado apresentou sugestões para simplificar procedimentos e aumentar a transparência, com base em boas práticas do mercado.


Agendamento do compromisso
Para que o compromisso possa ser agendado, é obrigatório preencher, no mínimo, as seguintes informações: assunto, forma de realização, data, horário de início e de término, e pelo menos um participante além do responsável pelo registro .
Importante: Agendar o compromisso não significa que ele será publicado automaticamente. Ele ainda não aparecerá na consulta pública (página inicial do sistema). Para isso, é preciso voltar ao compromisso e realizar a publicação.
Exibição do QR Code e link para check-in
Depois que o compromisso for agendado, será possível acessar o QR Code correspondente. Esse QR Code permite que os participantes façam o check-in no dia do compromisso.
Mesmo que um participante não tenha sido incluído por você no momento do agendamento, ele ainda poderá usar o QR Code ou o link gerado para registrar sua participação.
Atenção: A realização do check-in somente fica disponível no dia do compromisso. Para mais informações sobre o check-in, consulte o Capítulo 15.
Como visualizar o QR Code do compromisso:
a. Localize o compromisso na lista e clique em “Editar” (Figura 58);
b. Na tela seguinte, vá até o final da página e clique em “Exibir QR Code” (Figura 59);
c. O QR Code será mostrado na tela. Você pode imprimir ou salvar em PDF. Também será exibido o link do compromisso, que pode ser compartilhado com os demais participantes (Figura 60).



Revisando o compromisso
Após a realização do compromisso, é importante fazer uma revisão das informações registradas.
Se o compromisso não foi publicado com antecedência e você aguardou o dia marcado para que os participantes fizessem o check-in ou completassem os dados, essa revisão se torna ainda mais necessária.
Importante: o compromisso deve ser publicado em até 7 dias corridos após a data em que foi realizado – o sistema não impede a publicação após esse prazo, porém descumprirá o prazo estabelecido no Decreto nº 10.889/2021. Lembre-se de que apenas agendar não significa que ele será publicado automaticamente.
Verificando os participantes incluídos via check-in
Alguns participantes podem ter feito o check-in no dia do compromisso, mesmo que você não os tenha adicionado no momento do cadastro.
Nesses casos, é necessário confirmar a presença para que eles apareçam no compromisso. Enquanto isso não for feito, eles não serão exibidos na consulta pública do sistema.
Veja como verificar:
a. Após a data da ocorrência do compromisso, localize-o na lista;
b. Se houver um símbolo de alerta (
), isso indica que pelo menos um participante que não foi previamente adicionado fez o check-in (Figura 61);
c. Clique no símbolo de alerta para ver quem realizou o check-in. Você deve confirmar com o Agente Público Obrigado se essa pessoa realmente participou do compromisso (Figura 62);
d. Após a verificação, clique nos ícones correspondentes a “Aceitar” ou “Recusar”, e em seguida clique no botão “Confirmar” (Figura 63).
É possível alterar essa decisão, por exemplo, se você recusou um participante e depois ficou sabendo que ele participou do compromisso. Para isso faça o seguinte:
a. Localize o compromisso na lista e clique em “Editar” (Figura 64);
b. Localize o participante e clique no símbolo de alerta (Figura 65);
c. Altere a sua decisão (Figura 66);
d. A situação do check-in será atualizada (Figura 67).







Publicando o compromisso
Se o compromisso ainda estiver com o status “Agendado”, ele precisa ser publicado para ficar disponível na consulta pública.
Veja como fazer isso:
a. Clique no ícone de publicação na lista de compromissos (Figura 68); ou
b. Localize o compromisso na lista e clique em “Editar” (Figura 64);
c. Confira as informações, vá até o final da página, e clique no botão “Publicar” (Figura 69).



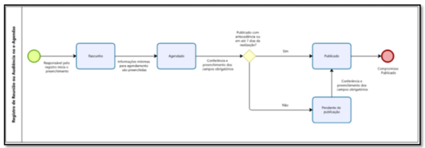
Diagrama de estados de uma reunião ou audiência

Quando você começa a preencher um compromisso, ele fica com o status “Rascunho”. Isso significa que o compromisso ainda está em construção e pode ser salvo mesmo com informações parciais — nesse caso, basta preencher pelo menos a data.
O próximo passo é agendar o compromisso. Para isso, é obrigatório preencher as seguintes informações:
- Assunto;
- Forma de realização;
- Data;
- Horário de início e término;
- Pelo menos um participante além do responsável pelo registro.
Ao preencher esses dados e clicar no botão “Agendar”, o status do compromisso muda para “Agendado”.
Os dados dos participantes podem ser inseridos totalmente pelo responsável pelo registro, ou os próprios participantes podem complementar essas informações usando o QR Code ou link gerado no agendamento.
Se o compromisso não for publicado até o dia da sua realização, o sistema altera automaticamente o status para “Pendente de Publicação”.
Quando o compromisso for efetivamente publicado, o status será atualizado para “Publicado”.
É possível despublicar um compromisso que já foi publicado. Quando isso acontece, o status muda para “Despublicado”.
Se for necessário, o compromisso pode ser publicado novamente, e o status será atualizado para “Publicado”.