Arquivo:Figura 70.png
Tamanho desta previsualização: 799 × 279 pixels. Outra resolução: 1 125 × 393 pixels.
Arquivo original (1 125 × 393 pixels, tamanho: 71 kB, tipo MIME: image/png)
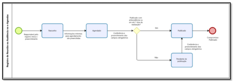
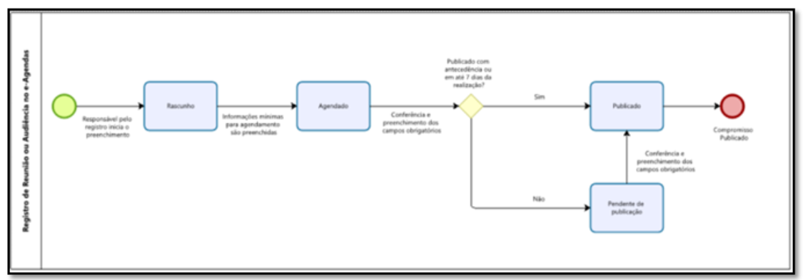
Diagrama de estados de uma reunião ou audiência
Histórico do arquivo
Clique em uma data/horário para ver como o arquivo estava em um dado momento.
| Data e horário | Miniatura | Dimensões | Usuário | Comentário | |
|---|---|---|---|---|---|
| atual | 14h36min de 28 de junho de 2025 | 1 125 × 393 (71 kB) | Valquiria (discussão | contribs) |
Você não pode substituir este arquivo.
Uso do arquivo
As seguinte página usa este arquivo: